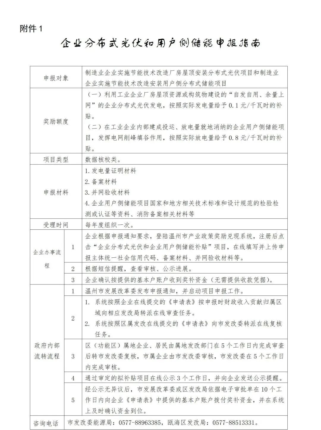
5月6日,浙江瓯海区人民政府发布关于组织开展瓯海区制造业企业分布式光伏发电、用户侧储能项目2022年度财政补贴申报工作的通知,通知提到,补贴对象为制造业企业分布式光伏项目和用户侧储能项目,具体来看:
1.制造业企业实施节能技术改造安装分布式光伏项目和安装用户侧储能项目,按照实际发(放)电量分别给予0.1元/千瓦时和0.8元/千瓦时的补贴,连续补贴两年(含投运当年)。
2.本次申请补贴的项目应按规定完成备案,于2021年12月1日至2022年12月31日期间经并网验收合格后建成投运;
3.补贴申请对象应为瓯海区行政辖区内依法登记注册、依法纳入瓯海区属地统计的制造业企业;
4.本次申请补贴的项目发(放)电量计算年度为2022年度,符合补贴申请条件的项目应于今年提出初次申请。
原文如下:
关于组织开展瓯海区制造业企业分布式光伏发电、用户侧储能项目2022年度财政补贴申报工作的通知
根据《关于组织开展市区制造业企业分布式光伏发电、用户侧储能项目财政补贴申报发放工作的通知》(温发改能源〔2023〕45号)精神,现就瓯海区企业并网投运的分布式光伏发电、用户侧储能项目财政补贴申报发放工作通知如下:
一、补贴对象及标准
(一)制造业企业分布式光伏项目和用户侧储能项目
1.制造业企业实施节能技术改造安装分布式光伏项目和安装用户侧储能项目,按照实际发(放)电量分别给予0.1元/千瓦时和0.8元/千瓦时的补贴,连续补贴两年(含投运当年)。
2.本次申请补贴的项目应按规定完成备案,于2021年12月1日至2022年12月31日期间经并网验收合格后建成投运;
3.补贴申请对象应为瓯海区行政辖区内依法登记注册、依法纳入瓯海区属地统计的制造业企业;
4.本次申请补贴的项目发(放)电量计算年度为2022年度,符合补贴申请条件的项目应于今年提出初次申请。
二、工作程序
(一)申报时间
2023年5月8日08:30--5月29日18:00申报截止,逾期未申报的视为放弃。
(二)申报流程
申报主体登录温州产业政策奖励兑现系统(http://reward.wenzhou.gov.cn),注册后点击“企业分布式光伏和企业用户侧储能补贴”项目,在线填写并上传申报主体统一社会信用代码、备案材料、并网验收材料、企业用户侧储能项目国家和地方相关技术标准和设计规范的检验检测或认证等资料、消防备案相关材料等。
(三)在线申报注意事项
1. 基本开户银行:XX银行XX支行(按照此格式);
2. 年度发电量:单位为千瓦时(不要用万千瓦时);
3. 银行账号:数字务必准确,否则影响补贴发放;
4. 申请补助金额:单位是元(不要写万元)。
瓯海区发改局联系人:凌建网 ;电话:0577-88513331。
附件:1.企业分布式光伏和用户侧储能申报指南
2.制造业企业分布式光伏和用户侧储能补贴申请表
温州市瓯海区发展和改革局
2023年5月8日































