2月3日,长沙市工业和信息化局、长沙市财政局发布《〈关于支持先进储能材料产业做大做强的实施意见〉实施细则》。《实施细则》明确: 根据营业收入情况,对符合条件的规模以上先进储能材料企业,按上年度用电增量每千瓦时给予0.15元奖励,单个企业年度奖励额度不超过1000万元。 对新引进且完成固定资产投资1亿元(含)以上的先进储能材料企业按自投产之日起满一年实际用电量的30%进行计算,每千瓦时给予0.15元奖励。单个企业年度奖励额度不超过1000万元。 支持企业利用储能电站降低用电成本,按储能电站的实际放电量给予储能电站运营主体0.3元/千瓦时的奖励,单个企业年度奖励额度不超过300万元。
长沙市工业和信息化局 长沙市财政局关于印发《〈关于支持先进储能材料产业做大做强的实施意见〉实施细则》的通知
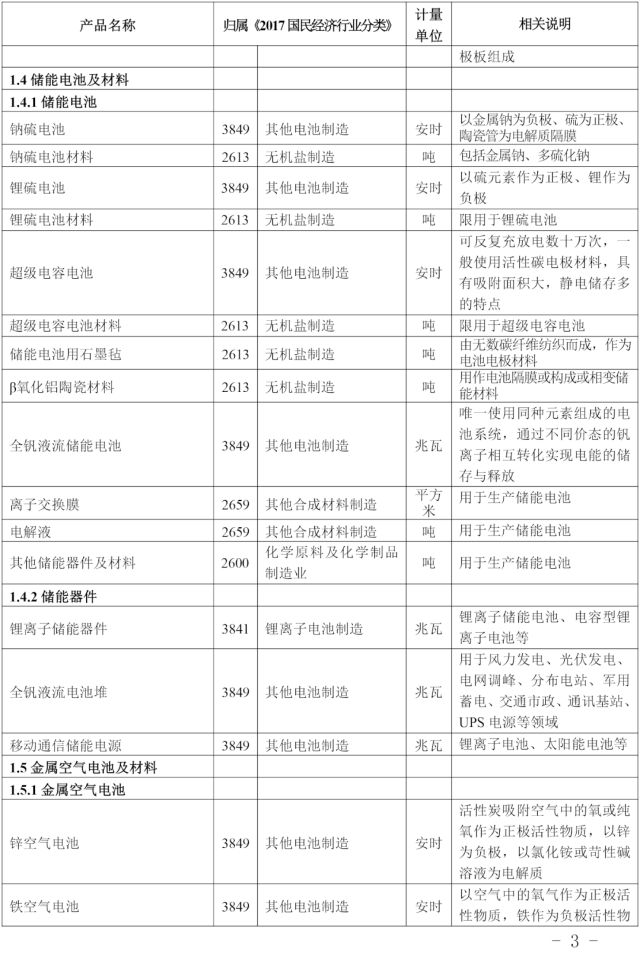
湘江新区科技创新和产业促进局、财政局,各区县(市)工信局、财政局,各园区经发(产业)局、财政分局: 根据《长沙市人民政府办公厅〈关于支持先进储能材料产业做大做强的实施意见〉》(长政办发〔2022〕50号)文件精神,现将《〈关于支持先进储能材料产业做大做强的实施意见〉实施细则》印发给你们,请认真贯彻执行。 附件:1.《〈关于支持先进储能材料产业做大做强的实施意见〉实施细则》 2.长沙市先进储能材料产业强链产品清单(2023)
长沙市工业和信息化局 长沙市财政局
2023年2月1日
《关于支持先进储能材料产业做大做强的实施意见》实施细则
为推动长沙市先进储能材料产业发展,根据《长沙市人民政府办公厅〈关于支持先进储能材料产业做大做强的实施意见〉》(长政办发〔2022〕50号),特制定本实施细则。 (一)在长沙市注册经营并依法纳税,具有独立法人资格、健全财务制度、实行独立核算的先进储能材料领域企业、储能电站运营企业、强链清单产品采购企业,以及符合要求的行业组织、公共服务机构等。 (二)未纳入诚信体系黑名单管理,无重大违法记录,上一年度内未发生重大安全、环保、消防等事故。 (三)重点支持先进储能材料领域前驱体、正极材料、负极材料、隔膜、电解液、电池、电池回收利用等产业领域。 (1)根据营业收入情况,对符合条件的规模以上先进储能材料企业,按上年度用电增量每千瓦时给予0.15元奖励,单个企业年度奖励额度不超过1000万元。 申报条件:①申报企业为先进储能材料产业规模以上生产型企业;②申报企业上年度先进储能材料产品营业收入在5亿元以上且上年度先进储能材料产品营业收入同比增长20%(含)以上;③申报企业上年度工业用电量为正增长。 申报材料:①由会计师事务所出具的近两年的财务审计报告(需赋码,2022年10月1日前出具的财务审计报告需贴花,先进储能材料产品营业收入须单列);②上年度企业完税证明材料;③近两年企业工业用电量数据材料(以国网长沙供电公司核实后的数据为准)。 (2)对新引进且完成固定资产投资1亿元(含)以上的先进储能材料企业按自投产之日起满一年实际用电量的30%进行计算,每千瓦时给予0.15元奖励。单个企业年度奖励额度不超过1000万元。 申报条件:①申报企业为先进储能材料生产型企业且于项目申报年份前两年落户长沙(在长沙完成独立法人工商登记);②企业完成固定资产投资1亿元(不含土地款)以上;③自投产之日起满一年(投产日期以项目第一条生产线通电运行的日期为准)。 申报材料:①项目基本情况(主要包括建设背景、建设地点、建设内容、技术工艺、总投资及资金来源,以及各项建设条件落实情况);②所在区县(市)工信局、园区产业(经发)部门出具的投产日期证明材料;③由会计师事务所出具的固定资产投资审计报告(需赋码,内容包括厂房、土地、各种设备等资金使用明细,对应产生的实物工作量等);④自投产之日起满一年内企业工业用电量数据材料(以国网长沙供电公司核实后的数据为准)。 (3)支持企业利用储能电站降低用电成本,按储能电站的实际放电量给予储能电站运营主体0.3元/千瓦时的奖励,单个企业年度奖励额度不超过300万元。 申报条件:①申报企业为储能电站运营主体;②储能电站用户仅为先进储能材料企业。 申报材料:①项目建设、运营合同和项目备案文件;②储能电站上年度给予先进储能材料企业实际放电量证明材料(以国网长沙供电公司核实后的数据为准);③储能电站用户单位用电量证明材料;④化学储能电站需提供储能电池的采购或租赁合同。 (4)对新获批的国家技术创新中心、国家产业创新中心按照“一事一议”的方式给予最高1亿元的经费支持;对新获批的全国重点实验室给予最高500万元的经费支持;对新获批的国家企业技术中心、国家工程(技术)研究中心、国家制造业创新中心、国家制造业单项冠军企业,分别给予200万元的一次性奖励。 支持方式:①对于新获批国家技术创新中心、国家产业创新中心的单位,项目申报工作由相关牵头单位按照“一事一议”的方式给予支持;②对于新获批全国重点实验室的单位,项目申报工作按照《长沙市促进科技成果转移转化行动方案(2022-2024年)》执行;③对于新获批国家制造业创新中心的单位,项目申报工作按照《长沙市工业和信息化领域技术创新专项奖励实施办法》(长工信科技发〔2019〕97号)执行;④对于新获批国家制造业单项冠军企业的单位,项目申报工作按照《关于促进长沙市中小微企业高质量发展的若干意见》(长政办发〔2022〕4号)执行。 (5)对全年采购强链清单内产品达5000万元以上且符合条件的制造业企业,给予采购额5‰的奖励,单个企业年度奖励额度不超过1000万元。 申报条件:①申报企业为电池、汽车、工程机械、储能电站等先进储能材料下游应用制造业企业;②申报企业上一年度采购了强链产品清单内长沙市先进储能材料企业生产的产品(强链产品清单由市工信局牵头制定),采购总金额超过5000万元(不含增值税);③采购产品用于本企业的研发和生产;④采购企业与被采购企业应为不同单位,不同的法人代表,且不存在子公司、分公司、控股等关系,以及其他关联关系;⑤被采购企业对该产品的关键核心技术拥有自主知识产权,无知识产权纠纷。 申报材料:①交易双方企业股东信息的证明材料,采购企业及法人代表对交易双方无关联关系的承诺;②上一年度内采购强链清单内产品明细表(包括生产企业名称、采购产品名称、金额、时间、发票号等内容)、采购合同、发票、银行划款凭证以及企业所购强链清单内产品用于研发和生产的证明材料;③被采购企业产品知识产权的证明材料;④由会计师事务所出具的上年度财务审计报告(需赋码,采购强链清单内产品费用须单列)。 (6)对由省、市人民政府参与主办的国际、国家、省级先进储能材料产业领域的会展、论坛等活动,根据结算评审的结果,给予承办单位结算费用50%的奖励,单场活动奖励费用不超过300万元,年度活动奖励总费用不超过800万元。 申报条件:①先进储能材料产业领域国际、国家、省级会展、论坛活动;②主办单位包含“湖南省人民政府”或“长沙市人民政府”。 申报材料:①活动方案及宣传报道材料;②省、市人民政府参与主办的相关批复文件;③由会计师事务所出具的活动经费使用审计报告(需赋码)。 (7)加快核心环节强链补链,支持动力电池、储能电池、3C电池、终端产品、高端电池材料等重大项目落地。对固定投资在10亿元(含)以上且按照合同约定实现投产达效的项目,给予设备投资部分最高10%的资金奖励,单个企业一次性奖励不超过500万元。 申报条件:①申报企业在电池制造领域投资实施了重大新建项目;②企业完成项目固定投资(不含土地款,含厂房、设备租赁费用)10亿元(含)以上;③项目按照合同约定投产达效。 申报材料:①项目基本情况(主要包括建设背景、建设地点、建设内容、技术工艺、总投资及资金来源,以及各项建设条件落实情况);②由会计师事务所出具的固定资产投资审计报告(需赋码,内容包括厂房、土地、各种设备等资金使用明细,对应产生的实物工作量等,设备投资费用须单列);③所在区县(市)工信局、园区产业(经发)部门出具的项目投产达效的证明材料;④申报企业购买设备的合同、发票、银行划款凭证等。 (8)对固定投资20亿元(含)以上的重大项目按照“一事一议”的方式给予支持。 支持方式:按照市委、市政府“一事一议”申报流程执行。 (9)对于新引进落地的固定投资15亿元(含)以上的重大项目,优先推荐项目单位董事长或总经理参与高层次人才评定;对项目单位高管和技术核心人员,其子女就读义务教育阶段学校的,按照相对就近原则统筹安排。 支持方式:按照《长沙市争创国家吸引集聚人才平台若干政策(试行)》( 长发〔2022〕12号)执行。 (10)对符合条件的先进储能材料企业,年主营业收入首次突破50亿元、100亿元、500亿元的,分别给予50万元、100万元、500万元的奖励。 申报条件:上一年度先进储能材料产品营业收入首次突破50亿元、100亿元、500亿元的先进储能材料企业。 申报材料:①由会计师事务所出具的上年度财务审计报告(需赋码,先进储能材料产品营业收入须单列);②上年度企业完税证明材料。 资金申报工作按照“企业自愿申报、区县(市)园区初审推荐、部门复审、专家评审、市政府审批、社会公示、资金拨付”的程序执行。申报项目应在“长沙工信”APP系统中同步申报。 申报当年同一企业或同一项目符合本政策多项奖补条款的,按最高奖补金额给予支持,不重复计算奖补。本政策与我市其他支持政策重复、类同的,按奖补金额就高不就低、不重复享受的原则执行。 由区县(市)工信局、园区产业(经发)部门会同同级财政部门按照要求对申报企业(单位)所申报材料的合规性、真实性、完整性进行初审,申报材料不全、不符合申报条件的不予受理,对符合条件的企业(单位)会同财政部门联合行文报送。 市工业和信息化局对区县(市)、园区提交的申报资料进行复审,将复审合规的申报项目提交专家评审。 市工业和信息化局委托第三方机构,组织相关专家对资金申报项目进行审核,并出具评审意见。 核查和评审内容包括但不限于以下方面:(1)项目是否符合政策要求;(2)提交的相关票据、文件材料是否完备;(3)相关票据证明材料的真实性、合规性和有效性;(4)第三方审核结论或意见等相关情况证明材料;(5)其它必要的说明。 市工业和信息化局组织第三方机构对项目真实性进行抽审。 市工业和信息化局会同市财政局根据第三方评审意见,在预算额度内提出资金拟安排方案,并由市工业和信息化局党组会审议。 将市政府审定的资金安排方案通过市工业和信息化局官网等平台向社会公示,公示期为7天。 经公示无异议后,市财政局会同市工业和信息化局将资金下达至各区县(市)。 (一)项目单位对申报事项的真实性、合规性和资金使用负直接责任。 (二)区县(市)工信局、园区产业(经发)部门依据分工承担初审和对项目资金的日常管理监督责任,负责对上报情况和项目严格把关。 (三)市工业和信息化局负责组织实施做大做强先进储能材料产业的实施意见,配合市财政局、市审计局等有关部门开展项目的稽察核查工作。资金申报企业应积极配合市工业和信息化局、市财政局、市审计局等部门开展项目现场核查、资金绩效审计等相关工作。 (四)企业、机构、团队(个人)应做到诚信申请。对违反国家、省及本市专项资金管理等有关规定,弄虚作假、骗取、套取财政资金,截留、挪用、转移或侵占奖补资金,擅自改变承诺实施事项等行为,视情况责令限期整改、停止拨付资金、限期收回已拨付的资金,同时按规定对项目单位和有关责任人进行处理,依法依规将项目单位及机构列入信用信息“黑名单”、取消其3年内市级工发资金申报资格。对涉嫌犯罪的单位和个人,依法移送有权机关处理。 本实施细则自发布之日起施行,有效期至2026年12月31日。由市工业和信息化局负责解释并根据实施情况适时修改完善。