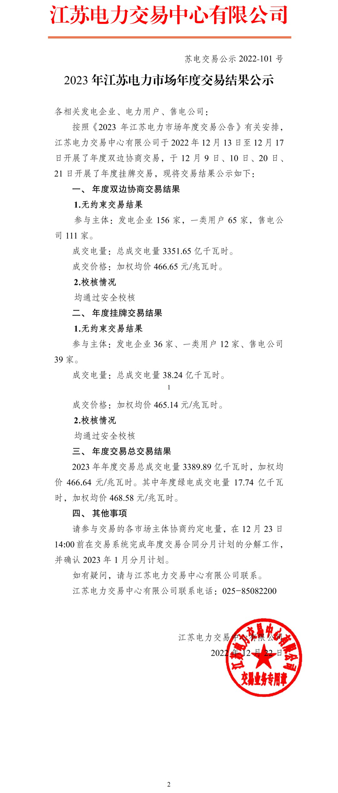
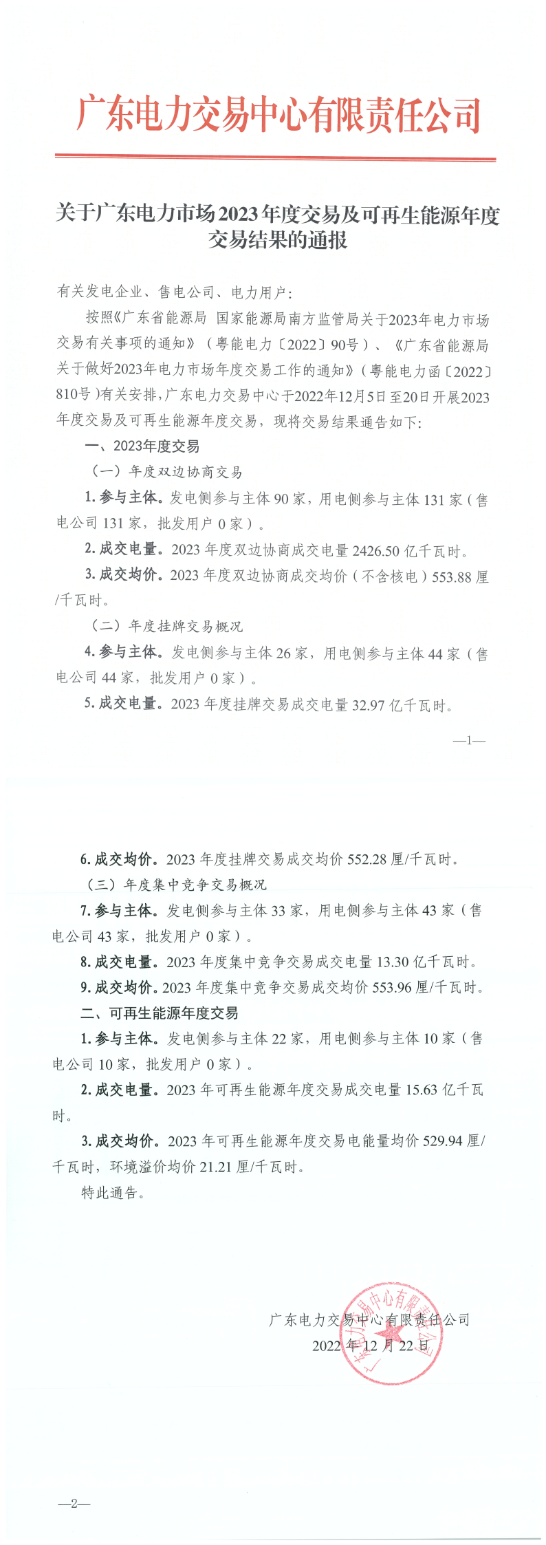
12月22日,国家发改委、国家能源局下发《关于做好2023年电力中长期合同签订履约工作的通知》,提出:2023年年度中长期合同签约电量应高于上一年度用电量的80%,水电和新能源占比较高省份签约比例可适当放宽。2、江苏、广东:2023年中长期交易比煤电及专家高7.7分/度12月22日,江苏省、广东省电力交易中心公示了2023年电力市场年度交易结果,结果显示:参与交易的绿电,成交价比煤电基准价高7.7分/度!江苏省:年度交易总成交电量3389.89亿千瓦时,加权均价466.64元/兆瓦时,与燃煤基准价391元/兆瓦时相比,上浮19.35%。年度绿电成交17.74亿千瓦时,加权均价468.58元/兆瓦时,比燃煤基准价高19.8%。广东省:年度双边协商交易电量2426.5亿千瓦时,均价553.88厘/千瓦时;年度挂牌成交32.97亿千瓦时,均价552.28厘/千瓦时;年度集中竞争交易成交13.3亿千瓦时,均价553.96厘/千瓦时;可再生能源年度交易成交15.63亿千瓦时,电能量均价529.94厘/千瓦时,环境溢价均价21.21厘/千瓦时。将江苏省、广东两省2022年、2023年的交易结果对比可以发现,2023年两省绿电交易价格高出煤电基准价7.7分/W左右,比2022年进一步提高。

详情如下:

