6月20日,财政部下发《关于下达2024年可再生能源电价附加补助地方资金预算的通知》,下发2024年的地方电网的可再生能源补贴。
本年度一共将下发54.0457亿元,本次将下发2.2257亿元,如下表所示。

具体金额如下表所示!

1)光伏扶贫项目:第一批至第三批国家光伏扶贫目录内项目(扶贫容量部分)上述两类项目,补贴资金发放到2024年底前全部发电量的全部补贴;2019年采取竞价方式确定的光伏项目以及2020年起采取“以收定支”原则确定上述补贴资金发放到2022—2023年所发电量的全部补贴;2)国家认可的地方参照中央政策建设的村级光伏扶贫项目上述补贴资金发放到2022—2023年所发电量的补贴资金50%。剩余的其他发电项目2022—2023年所发电量对应的补贴。特别强调的事:纳入补贴核查范围的项目,拨付资金时仅考虑其中合规项目清单内的项目或经补贴核查未发现问题的分布式项目;电网企业应按年度对补贴资金申请使用等情况进行全面核查,及时纠正审计以及各类核查中发现的问题,对于涉嫌骗补及违规的可再生能源电价附加补助项目,应暂停项目补贴资金拨付,待有关部门核实定性后按有关规定严肃处理。
小编说明:
不同类型项目可再生能源基金的发放流程:
1)如果项目接入电网是国家电网和南方电网
财政部直接发给国家电网或南方电网,再下发到省电网公司,按月转付给企业,具体发放流程如下

2)如果项目接入电网是某地方电网公司
补贴资金申报流程不变,但补贴资金要先发给省财政厅,再由省财政厅发给地方电网企业,由地方电网公司按月转付给发电企业,发放流程如下。

此次计划拨付的,仅限于地方电网部分,即非国家电网、南方电网覆盖区域。国家电网、南方电网会另外拨付。目前知道的地方独立电网大概还有1个省级电网(蒙西电网)、13个地级市电网和近400个县级电网。我国******的地方电网是蒙西电网,(详见《除了国网&南网,原来还有这么多地方电网!》)2013~2017年的可再生能源补贴支出情况如下图所示。

2020年开始,地方电网的可再生能源补贴开始采取一年两次预拨付的方式。即,在上一年11月、当年6月进行未来半年补贴资金的预拨付,如下表所示。


山西、内蒙古、吉林、浙江、湖南、广西、四川、贵州、云南、甘肃、青海、新疆等省(自治区)财政厅,新疆生产建设兵团财政局:根据财政部会同有关部门印发的《关于印发<可再生能源电价附加资金管理办法>的通知》(财建〔2020〕5号,以下简称《资金管理办法》)、《关于<关于促进非水可再生能源发电健康发展的若干意见>有关事项的补充通知》(财建〔2020〕426号)等文件要求以及你单位申请,现下达2024年度可再生能源电价附加补助资金预算,有关事项通知如下:一、请严格按照预算管理要求,尽快将补贴资金拨付至电网企业或公共可再生能源独立电力系统项目企业,公共可再生能源独立电力系统项目应优先足额拨付至2023年底。电网企业应严格按照《资金管理办法》,按月将相关资金拨付至已纳入可再生能源电价附加补贴清单的风电、太阳能、生物质等发电项目,并及时公开资金拨付情况。二、资金支付方式按照财政国库集中支付有关制度执行,具体金额见附件2。项目代码和名称为“10000017Z175060070001 可再生能源电价附加补助地方资金”,收入列2024年政府性基金预算收入科目“1100407节能环保”,支出列2024年政府性基金预算支出功能分类科目:“2116001 风力发电补助”、“2116002 太阳能发电补助”、“2116003 生物质能发电补助”,支出列2024年政府预算支出经济分类科目“50799 其他对企业补助”。(一)优先足额拨付第一批至第三批国家光伏扶贫目录内项目(扶贫容量部分)以及50kW及以下装机规模的自然人分布式项目截至2024年底所发电量对应的补贴;(二)优先足额拨付2019年采取竞价方式确定的光伏项目以及2020年起采取“以收定支”原则确定的符合拨款条件的项目2022—2023年所发电量对应的补贴;(三)对于国家确定的光伏“领跑者”项目以及国家认可的地方参照中央政策建设的村级光伏扶贫项目,优先保障拨付项目2022—2023年所发电量对应补贴的50%;(四)对于剩余的其他发电项目2022—2023年所发电量对应的补贴,采取等比例方式拨付;(五)上述项目如为纳入补贴核查范围的项目,拨付资金时仅考虑其中合规项目清单内的项目或经补贴核查未发现问题的分布式项目;(六)上述符合拨款条件的项目如为2022年1月1日以后纳入可再生能源发电补贴清单的项目,拨付资金时可将其2022年以前年度电量对应的补贴考虑在内;(七)对于发电小时数已达到合理利用小时数的项目,补贴资金拨付至合理利用小时数后停止拨付。拨付资金已超过合理利用小时数的项目,应在后续电费结算中予以抵扣,抵扣资金用于补贴其他符合条件的项目;(八)电网企业应加强补贴资金管理,可再生能源发电项目上网电量扣除厂用电外购电部分后按规定享受补贴。同时,电网企业应按照《国家能源局综合司关于印发<农林生物质发电项目防治掺煤监督管理指导意见>的通知》(国能综新能〔2016〕623号)要求加强补贴资金拨付审核,杜绝掺煤等情况的发生。四、电网企业应按照《财政部 生态环境部关于核减环境违法垃圾焚烧发电项目可再生能源电价附加补助资金的通知》(财建〔2020〕199号)、《财政部 生态环境部关于核减环境违法等农林生物质发电项目可再生能源电价附加补助资金的通知》(财建〔2020〕591号)要求,按规定核减补贴资金。五、为保障资金安全,提高资金使用效率,电网企业应按年度对补贴资金申请使用等情况进行全面核查,必要时可聘请独立第三方。省级财政部门和电网企业应加强补贴资金的监管,及时纠正审计以及各类核查中发现的问题,对于涉嫌骗补及违规的可再生能源电价附加补助项目,应暂停项目补贴资金拨付,待有关部门核实定性后按有关规定严肃处理。电网企业应在6月30日前将2023年及以前年度补贴资金拨付情况报送至国家可再生能源信息管理中心。统计信息包括项目代码、项目名称、项目业主、装机容量、上网电价、补贴强度、拨付金额等。六、为深入贯彻落实《中共中央 国务院关于全面实施预算绩效管理的意见》,切实提高财政资金使用效益,请你单位有关部门在组织预算执行中对照绩效目标(附件3)做好绩效监控,确保年度绩效目标如期实现。同时,你单位应按规定及时上报绩效自评结果,绩效自评结果将作为分配预算资金的重要依据。附件:1.可再生能源电价附加补助地方资金预算汇总表

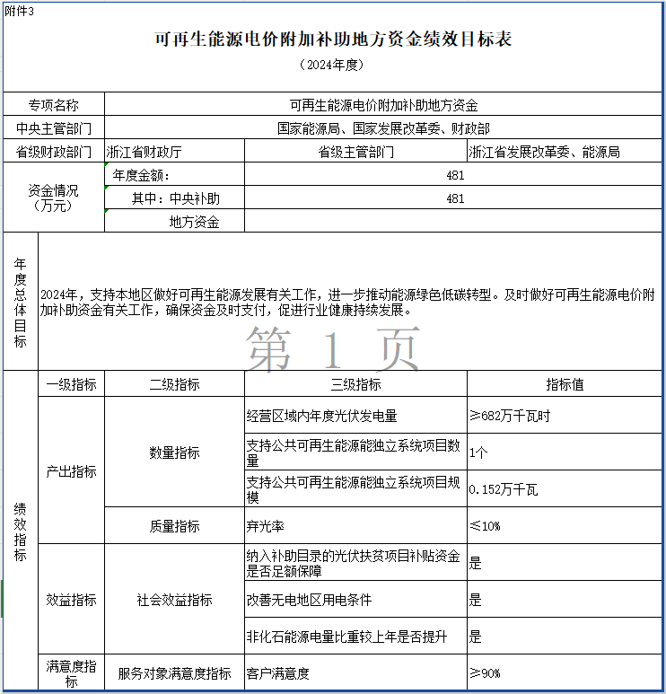
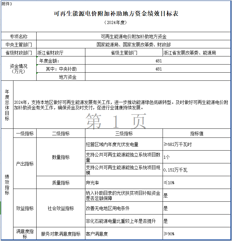
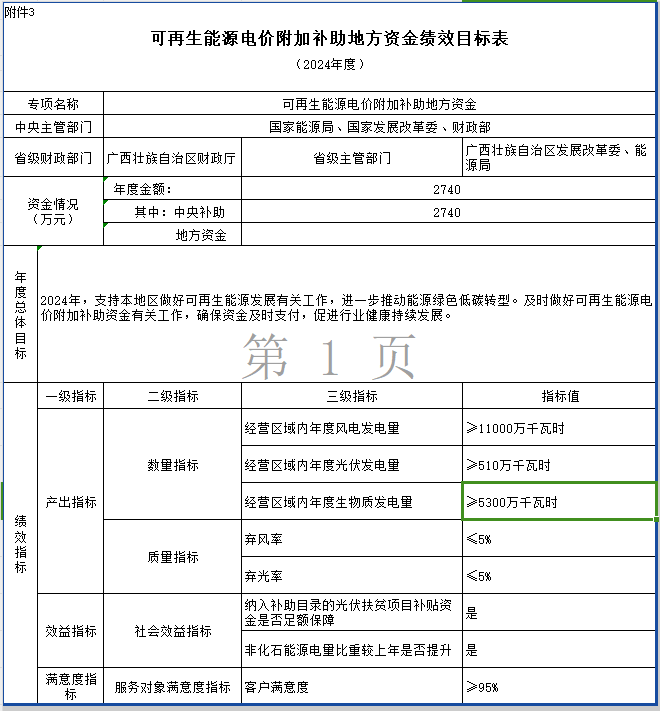
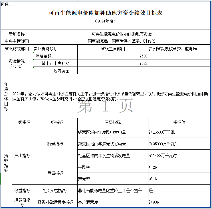
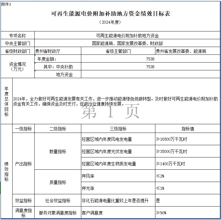
3.可再生能源电价附加补助地方资金绩效目标表












