近年来,随着光伏可利用土地资源不断减少,以及光伏用地管理要求不断高,“光伏+”应用场景愈发多元化。交通运输排放作为主要“碳源”之一,约占我国碳排放总量的10%,光伏发电在交通领域的渗透率也逐步提高。国务院印发的《2030年前碳达峰行动方案》提出要加快形成绿色低碳运输方式,交通运输行业持续推进绿色交通基础设施建设,不断优化调整交通运输结构。
一、“光伏+高速公路”模式的发展背景
本文所述“光伏+高速公路”模式,一般指利用高速公路沿线的边坡、加油站、服务区、隧道隔离带、停车场遮阳棚、互通立交和匝道中的闲置土地等土地资源布置太阳能光伏组件,实现光伏发电、储能,为高速公路的运行、新能源汽车提供用能保障,并网模式一般为“自发自用,余电上网”。
“光伏+高速公路”的模式并不属于新的光伏的应用模式。2011年,意大利建设了世界上第一条使用太阳能发电的高速公路,2014年,我国陕西高速集团在十天高速公路汉中段建设了茶条岭隧道光伏发电系统。
“光伏+高速公路”相较其他分布式光伏的优势在于,一是原则上不新增建设用地,光伏设施大部分布设在高速公路用地范围内,并且还解决了部分土地资源闲置的问题;二是施工便捷,光伏设施沿公路沿线布设,材料运输、建设施工均能有效保障,无需新建施工便道、场地平整等,很多大型施工企业可以做到光伏设施施工与道路同时进行;三是管理成本相对较低,光伏设施运维管理可与高速公路日常运营管理一并统筹,仅需增加少量专业技术人员。四是其所发电能供高速公路运营所需,可及时就地消纳,比如隧道用电、充电桩、光伏智慧梁厂、施工用电等多种消纳场景。
以江苏、山东和四川三省为例,江苏省目前已建成公路分布式光伏电站54个,全省累计并网交通光伏装机24兆瓦,实现了连徐、沿海、宁宿徐等沿线服务区和收费站清洁能源全覆盖。山东省目前已在44对服务区、1个办公区和1段高速公路边坡建设了光伏项目,容量总计11.6兆瓦,年发电量约972万度[2]。2022年8月,蜀道集团投资建设的攀(枝花)大(理)高速公路四川境内段“交通全场景友好型”分布式光储项目全线并网运行。该项目装机容量2兆瓦,预计年均发电量285万度,解决了弃土场利用及房屋防水隔热等问题,做到不影响高速公路边坡结构和交通安全,实现新能源与道路交通的友好适配。
二、“光伏+高速公路”模式的政策支持
(一)国家层面
在我国提出双碳战略后,我国各部门对光伏与交通融合发展,发布了以下政策:
2022年1月4日,国家能源局等五部门联合印发《智能光伏产业创新发展行动计划(2021-2025年)》,其中的主要任务包括助力“智能光伏交通”在内的各领域碳达峰、碳中和,加快“光伏+交通”等融合发展项目推广应用,推动交通领域光伏电站及充电桩示范建设。
2022年1月18日,国务院印发《“十四五”现代综合交通运输体系发展规划》,鼓励交通枢纽场站、公路、铁路等沿线合理布局光伏发电。
2022年2月2日,交通运输部发布《关于积极扩大交通运输有效投资的通知》,提出加快建设绿色低碳交通基础设施,因地制宜推进公路沿线、服务区等区域合理布局光伏发电设施。
2022年5月30日,交通运输部印发《扎实推动“十四五”规划交通运输重大工程项目实施工作方案》,要求在高速公路、港口码头等建成一批分布式新能源+储能+微电网项目。
(二)地方政策
面对国家层面的支持与鼓励,各地方政府也纷纷响应纷纷发文支持“光伏+交通”发展
(三)技术标准
“光伏+高速公路”的模式与其他分布式光伏在技术上的不同在于高速公路对于安全性的要求更高,场景更复杂,施工难度更高。尤其是在高速公路边坡建设光伏设备,需要考虑光伏设备的重量对边坡设计强度的影响、在交通事故撞击后的电极外漏的火灾风险、光伏玻璃碎片对司乘人员的二次伤害、服务区中大型货车碰撞光伏车棚产生的安全风险等。目前我国对于高速公路分布式光伏的设计和施工尚无国家统一标准。地方层面已在积极推进制定标准,2022年6月20日,山东省市场监督管理局发布了《高速公路边坡光伏发电工程技术规范》[DB37/T 4516-2022],系国内首个关于高速公路光伏发电工程领域的技术规范。企业层面,2023年4月,四川路桥建设集团股份有限公司也制定发布了《四川高速公路分布式光伏设计准则》[QB/SRBG 3 139-2023]。
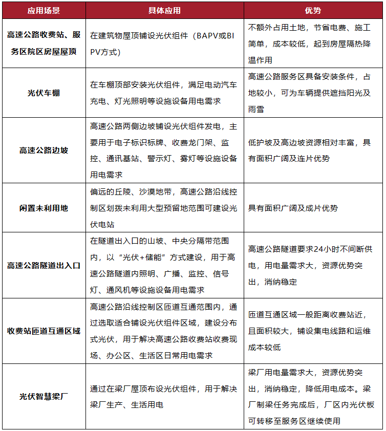
三、光伏+高速公路的应用场景
四、光伏+高速公路开发模式
(一)“光伏+高速公路建设”打捆招商模式
随着国家可再生能源补贴取消后,地方政府逐渐成为光伏市场的政策推动者。各地均不同程度的开展“光伏+高速公路建设”打捆招商的政策,鼓励新建高速公路项目多元化经营,将光伏开发与高速公路建设打捆招商、一体实施,探索采用建设—拥有—运营—移交(BOOT)、设计—建设—融资—运营—移交(DBFOT)等方式实施。
(二)高速公路运营主体自行投建或招商
对于存量的高速公路项目,目前常见的模式为高速公路的运营主体自行投资、建设、运维光伏项目,或者高速公路的运营主体提供路网闲置资源作为光伏项目建设场所,通过对外招商,与第三方签订合同能源管理协议,由第三方负责设计、投资、建设、运维。
五、“光伏+高速公路”开发过程中的合规要点
1.光伏项目运营期与高速公路运营期的匹配
高速公路项目周期一般为建设期3年,运营期20-30年。光伏项目周期一般建设期在1年左右,运营期25年。因此,对于已进入运营期的高速公路项目,需要注意与光伏项目的运营期匹配问题,避免出现因期限错配产生的履约风险。
2.光伏项目用地合规问题
本文所探讨的“光伏+高速公路”模式主要是指利用高速公路红线内建设用地建设分布式光伏。因此,譬如高速公路边坡光伏、隧道隔离带、服务区、收费站、停车场等用地,基本都在建设用地范围内,光伏项目的用地合规风险相对较小。但对于匝道互通区域中的地块、隧道口上方的山坡,弃土场等场景的用地性质和土地类型就较为复杂,各个高速公路项目都有较大区别,实践中则需要重点关于该类用地合规问题。也即在满足高速公路用地合规的基础上,同时需要满足《自然资源部办公厅 国家林业和草原局办公室 国家能源局综合司关于支持光伏发电产业发展规范用地管理有关工作的通知》(自然资办发〔2023〕12号)的规定。结合笔者检索,实践中已经有开发主体向广东省自然资源厅提出线上咨询,提出“高速公路边坡、互通、隧道口、服务区光伏用地是采用申请制或是备案制,用地手续应该怎么办理?”的问题,广东省自然资源厅的回复意见为:“光伏用地手续按照《自然资源部办公厅 国家林业和草原局办公室 国家能源局综合司关于支持光伏发电产业发展规范用地管理有关工作的通知》(自然资办发〔2023〕12号)有关规定办理,向属地自然资源主管部门提出申请。”
3.服务区、加油站等屋顶光伏的建筑物产权合规风险
投资方取得屋顶光伏的经营权主要有两种模式:一种是租赁模式,即投资方租赁业主的屋顶铺设光伏组建,发电上网,价格按照实时电价收取;另一种为无偿使用模式,即合同能源管理模式,投资方免费取得业主屋顶,电站发电供业主使用,电价予以折扣优惠。其中针对租赁形式取得的屋顶使用权存在以下合规风险:
(1)屋顶租赁合同期限超过20年部分无效
根据《中华人民共和国民法典》第七百零五条规定:“租赁期限不得超过二十年。超过二十年的,超过部分无效。租赁期限届满,当事人可以续订租赁合同;但是,约定的租赁期限自续订之日起不得超过二十年。”由于屋顶光伏的运营期限一般为25年,超过租赁期限20年的部分,目前在实践中出现了各种“规避”方式,比如约定自动续期、签订补充协议、赠送租期等方式,但该类约定均无法完全避免超过二十年租赁期限部分被认定无效的风险。近期,实践中还出现了一种模式,即双方约定自项目初始运营租赁期满5年后,承租方有权单方面要求重新签署租赁期限为20年的租赁协议,实现租赁期限与合作期限(25年)的匹配,即按照预约合同的模式设定双方未来签署新的租赁合同的义务。[3]但该类约定的效力如何,目前尚未查询到类似案件的司法实践案例或观点,但从该模式的整体安排和合同目的来看,也无法完全排除超过二十年租赁期限部分被认定无效的风险。
(2)因建设工程规划许可证瑕疵致使合同无效
根据《最高人民法院关于审理城镇房屋租赁合同纠纷案件具体应用法律若干问题的解释(2020修正)》第二条:“出租人就未取得建设工程规划许可证或者未按照建设工程规划许可证的规定建设的房屋,与承租人订立的租赁合同无效。但在一审法庭辩论终结前取得建设工程规划许可证或者经主管部门批准建设的,人民法院应当认定有效。”实践中高速公路也的确经常存在“先开建、后办证”的情况,若因住建局作出《建设用地规划许可证》的行为被认定违法的,则将影响到屋顶光伏项目中租赁合同关系的效力,产生合同履约风险。
4.多个地址开发的分布式光伏项目能否合并整体备案问题
“光伏+高速公路”模式的备案在各地区的实践中常出现的困扰是,“光伏+高速公路”模式的各类场景不同,比如光伏车棚是否可以与屋顶光伏或与充电桩一并备案?服务区、收费站等位于不同片区的光伏能否一并备案等问题。
对于该类问题,由于《分布式光伏发电项目管理暂行办法》第十条、第十一条的规定均将备案的管理办法的制定权限下放至省级人民政府,因此各地在实际操作中存在不同。根据笔者查询浙江、江苏省类似项目备案情况,浙江的较多地区鼓励车棚顶和屋顶光伏连片开发,光伏投资商可以一并申请备案,江苏省出台的分布式光伏的管理相关的规定和部分城市的实践情况则明确对于多个地址开发的分布式光伏项目,可以合并整体备案。因此,投资商在申请投资备案时,可以根据当地的分布式光伏的管理规定,与政府协调申请简化办理流程。
5.是否需要办理电力业务许可证的问题
“光伏+高速公路”项目的装机容量一般都偏小,是否需要办理电力业务许可证依照项目的装机容量确定,根据《国家能源局关于贯彻落实“放管服”改革精神、优化电力业务许可管理有关事项的通知》,在项目装机容量6MW(不含)以下的“光伏+高速公路”项目,原则上不需要办理电力业务许可证。
6.高速公路交通事故产生的侵权问题
高速公路发生交通事故的风险较大,频率较高,在不同场景下,可能会出现更为复杂、侵权责任更加难以认定的情况。比如交通事故车辆撞击边坡或隔离带中的光伏组件,导致司乘人员产生二次伤害的情况下,高速公路的运营主体是否存在过错,是否需要承担责任;交通事故的责任方如何赔偿光伏设备损毁的损失,损失的范围和金额的认定如何计算;或遇到极端天气的情况下,光伏组件的垮塌、脱落造成交通事故后,责任如何划分,是否可以因不可抗力免责,如何举证等?再如服务区内大型货车碰撞光伏车棚导致短路、火灾、车辆损毁的责任认定以及划分等问题。此类问题虽然目前尚无大量司法审判的案例,但随着光伏和交通场景的融合程度加深,类似争议将逐渐产生,光伏项目的投资开发主体应注意在施工和运行维护合同中设定追偿和索赔条款、通过购买保险分担风险、落实安全警示告知义务、强化应急管理和安全管理措施等方式降低运营风险。同时也可积极倡议国家尽快出台统一的高速公路光伏项目的技术规范和标准。
六、结语































